随着人工智能相关工具越来越多,很多打工人心里其实都有一个差不多的感觉:AI 好像已经渗透进了各种办公场景,过去要求的职场技能开始加上了AI的标签,逐渐演变成为职场的 AI 技能。真正在办公中使用AI之后,你就会发现技能的形成与简单的使用并不是一回事。
以下情况你是否经常遇到:写东西确实比以前快了,但改起来反而更累;内容生成得越多,自己要判断、筛选、重组的时间就越长。这些工具看起来一个比一个强,可真正用进日常工作里,流程却常常被拆得更碎,事情反而更乱。
问题根源并不是 AI 本身不成熟,而是大多数人只是把 AI 当成某个环节的“临时帮手”,只在局部使用,却从没让 AI 真正进入完整的工作逻辑。对打工人来说,真正有长期价值的,从来不是多会几个 AI 工具,而是掌握几种可以在不同岗位、不同任务中反复使用的 AI 技能。

一、用 AI 跑完整套办公流程的技能
打工人最累的,从来不是某一个动作,而是一整串连续动作。
AI 真正开始有用,是从它进入“流程层”那一刻开始的,这也是当前AI智能体的迭代趋势。在数据场景里,以 ChatExcel 为代表的一类工具,已经不再只是“帮你完成某一步操作”,而是开始覆盖从做表、数据处理、分析结论,到生成汇报内容甚至 PPT的完整链路。当 AI 能跑完从 Excel 到汇报 的全过程,你的角色就会从 “操作执行者”,变成 “判断与决策者”。
假设你遇到这么个情况:临时拿到一份车型名单,要你赶紧整理一张新能源车型对比表,用来做内部评估或者汇报。要是这时候你还从搜资料、一个个复制粘贴、手动汇总开始做,那效率真的太低了。
怎么办?别急,我们试试ChatExcel。 把车型名单直接上传,先让它统一整理基础信息,先得到一份结构清晰、字段完整的Excel,对齐口径,比自己东查西翻要省力得多。

等整理好了数据表格,它能直接在此基础上做分析,充分利用AI能够处理大量信息的优势,把不同车型之间最关键的差异和关注点挑出来,形成几条清晰的判断结论。

然后还能继续生成PPT,不再从0开始构思框架,而是直接围绕已有的Excel和分析结论,整理成几页核心内容。关键是,制作的PPT是动态可视化的,既保证内容完整的同时,又省下来构思PPT创意点的时间,将人的精力专注于问题内容的讨论和决策上。

二、运用 AI 先看全局再动手的技能
很多打工人用 AI 的方式,其实只是把“想到哪写到哪”变得更快了,结果就是:内容越来越多,逻辑却越来越乱。真正成熟的 AI 使用方式,是先解决一个问题:这件事的整体结构是什么?
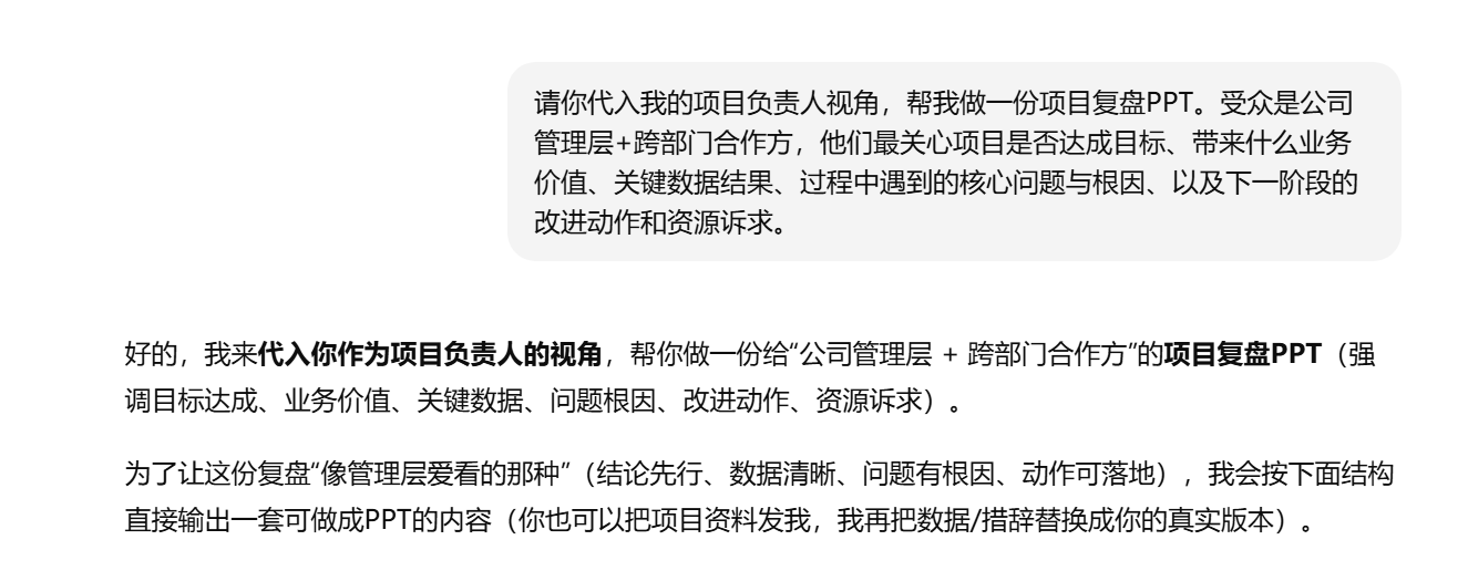
比如,现在做一份项目复盘,你可能一上手就直接写内容了,不妨换个思路来: 先让 AI 代入你的视角,明确这份 PPT 是给谁看的、重点放在哪。这样更容易快速搭好整体结构,也能减少 AI 因为缺少上下文导致内容跑偏、失真,避免写了一堆又推翻重来。

确定框架后,再逐页完善要传达的结论。

如果没能给到你满意的框架,就单独让AI把逻辑跑通,先定标题,暂时不填正文。
你可以这样说:之前的整体框架没问题,但每页的内容分布不够具体,请重新生成一份包含标题与每页概括的内容。
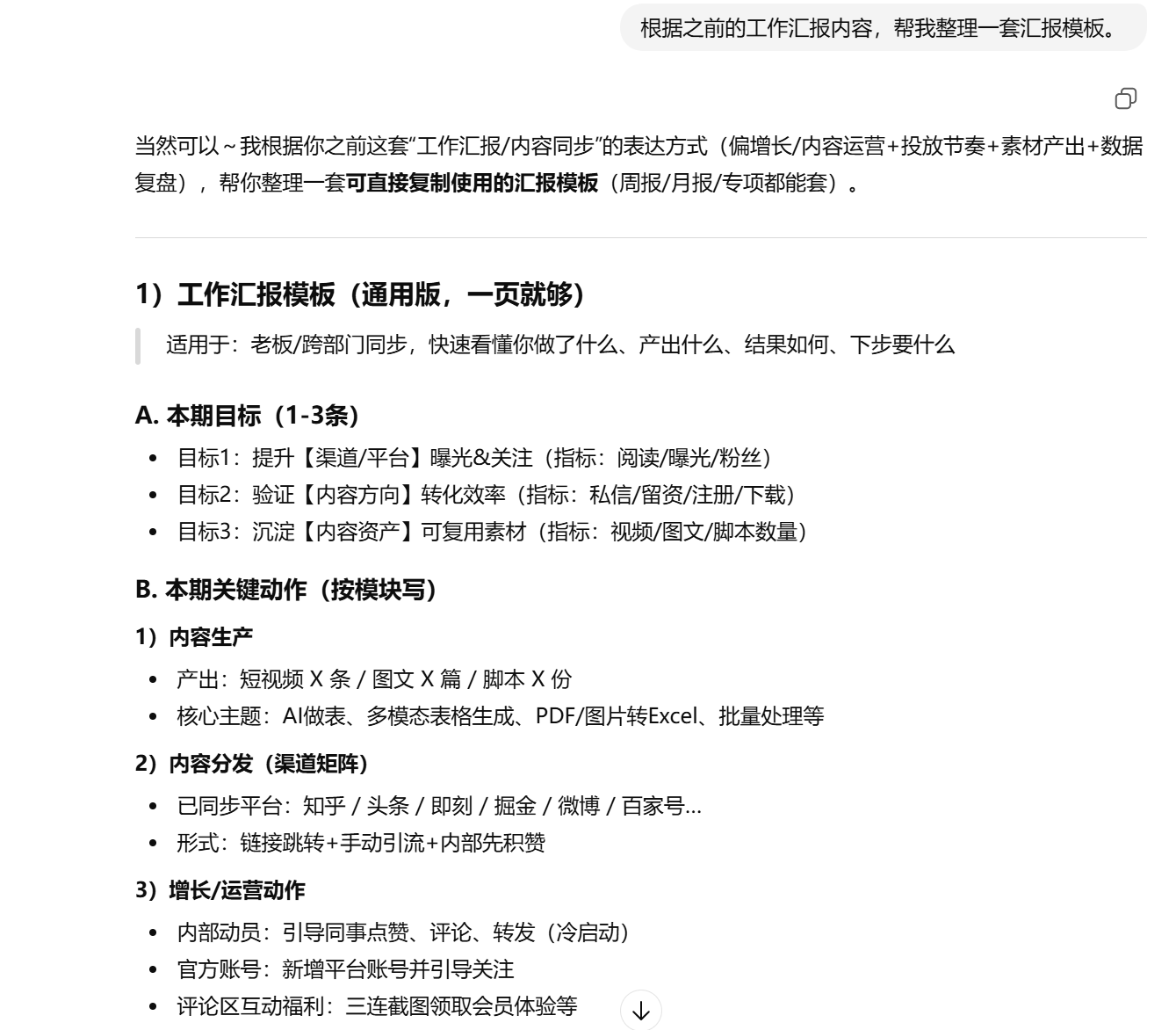
三、让 AI 反复学习、多场景复用的技能
在没有 AI 的时候,内容往往是一种“用完即废”的东西。写过一次汇报,很少有人愿意、也很少有人有时间再拆出来复用。但 AI 改变了这一点:当你把内容视为“原材料”,而不是“最终成品”,它的价值就有机会被反复放大。
比如,每到一个周期就要做的年度总结、会议纪要、周报月报等,虽然很有必要,但一直在这上面花时间真的很消耗人的精力。
试试把历史总结、往期记录、优秀 PPT等这类重复资料交给 AI 学习,让它更懂你们的表达口径,后续输出一套下次可以直接套用的模板。

注意:可供AI学习的资料不局限于已整理成体系的文档。即使是零散、格式不统一的材料,同样可以作为高价值训练数据。
这里就不得不提我们的老朋友 ChatExcel 了。它在处理大量表格内容方面优势明显,尤其是 AI 制作表格 功能:无论是截图还是 PDF 格式的资料,都能快速转成可编辑表格,大幅提升整理效率。


四、用 AI 帮你“找问题”,而不是只是给答案的技能
其实这种“让 AI 来找问题”的思路并不新鲜,早已被广泛运用在各个领域,比如 AI 改卷、AI 审核、AI 面试 ——本质都是让 AI 扮演“更严格的评判者”,提前发现漏洞。用在方案评审上,同样有效。
AI 特别擅长“代入身份”。你可以这样告诉它:
请你扮演“最现实的业务方”,风格:不接受空话套话,只看结果和证据,对逻辑漏洞零容忍。请基于这个视角输出三部分:1)你最在意的TOP10质疑点(并标注我在PPT里必须提前回答的要点);2)一份“反质疑汇报结构”(10-12页,每页一句结论型标题);3)“领导追问清单”(15条)+每条的推荐回答框架(结论→证据→影响→下一步)。
一旦它找准了这个角色,就会把方案里可能被追问的问题事先列出来:逻辑是否闭环、数据是否支撑、风险是否遗漏、结论是否站得住……在“把事情想周全”这件事上,AI 往往比人更细、更快,也更有效率。
当然,你也不用担心自己没办法把“身份”描述得特别到位——因为 AI 不只是会代入角色,它还能帮你“补齐信息”。现在很多 AI 都具备联网搜索能力,即使你对某个行业、场景并不熟悉,它也能快速抓取互联网上的背景资料,帮你理解情境、还原对方关注点。
比如我之前做一份旅游相关的汇报时,本来没想到还能用上 ChatExcel。结果它抓取景点信息非常全面,路线、亮点、价格、注意事项都能快速整理出来,让我在短时间内就把当地情况摸清楚,汇报也更有底气。

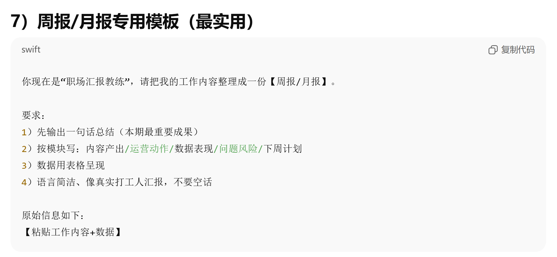
五、把 AI 的试错过程沉淀成可复用Prompt的技能
真正掌握用 AI 提升职场能力的思路后,你会发现最直接有效的方式就是:积累 Prompt。过去我们习惯存 PPT 模板、发言稿模板、表格模板,但用久了很容易变得公式化、套路化。而积累指示词模板,沉淀的是“思路和方法”,能让你更灵活地应对那些看似重复、但每次都需要创新的工作。
如果每次都要从 0 开始调用 AI,那它就失去了最初“省时间”的意义。毕竟打工人的工作本质上高度重复:周报、月报、会议纪要、方案结构、数据分析思路,来来回回就那么几种。如果你每次用 AI 都是临时想一句、试一句,AI 帮你省下来的时间,很快就会被反复试错消耗掉。
Prompt 其实很好攒,最常用的就两种方式:要么从过程里总结,要么从结果里倒推。
第一种很简单:当你终于调出一个满意的结果,别急着关掉对话,直接让 AI 把这次“问对的过程”总结成一条 Prompt,要求短一点、能复用。

第二种更省事:你把你想要的效果直接丢给它,比如一篇写得很好的文章、一份最终版汇报PPT,让它反推“要怎么问才能生成这种东西”。这样下次你再写同类内容,既能稳定输出,还不容易写得千篇一律。
当然,如果你懒得去生成一遍prompt,直接把PPT示例丢给AI,它也能帮你实现一个不错的效果。

写在最后:AI 技能,比的不仅是学了多少 AI 工具
AI 对打工人真正的价值,从来不是让你学会更多 AI 工具,而是让你在同样的工作时间里,少消耗自己。它解决的不是“某一步能不能更快”,而是把那些原本被反复切换、反复返工、反复自我否定吞掉的精力,尽可能地省下来。
当你开始用 AI 跑完整流程,把有效的方法固化下来,把一次产出拆解成多种可复用的成果,并在关键节点用 AI 提前发现问题、校准判断,你会发现一件事:同样的工作量,你付出的心力变少了,但产出的价值却没有下降。那些被省下来的精力,不再被无意义的消耗吞掉,而是重新回到了你自己手里。
这种变化,表面看起来是效率提升,实际上却是在重新分配你的“剩余价值”。你不一定做得更少,但更少被榨干;不一定立刻得到回报,却更容易留下可积累的成果。等你回头再看,会发现对打工人来说,真正有价值的 AI 技能,从来不只是“会用工具”,而是让你在长期工作中,不被完全消耗掉,还能保留选择和余地。
原创文章,作者:ChatExcel,如若转载,请注明出处:https://chatexcel.com/blog/workplace-ai-skills/
